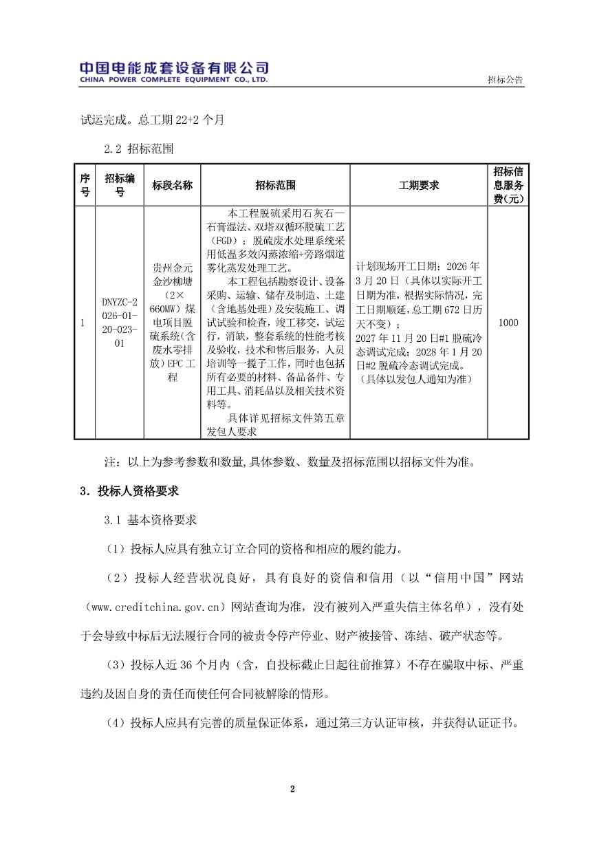
近日,国家电投发布贵州金元金沙柳塘(2×660MW)煤电项目脱硫系统(含废水零排放)EPC工程招标公告。项目地点位于贵州省毕节市金沙县柳塘镇前胜村,本工程新建2×660MW超超临界“W”火焰锅炉燃煤机组,同步建设脱硫、脱硝装置。不考虑再扩建。项目整体进度:本工程暂定于2025年10月31日主厂房垫层浇筑第一罐混凝土,第一台机组2027年8月31日168小时试运完成;第二台机组2027年10月31日168小时试运完成。总工期22+2个月。






近日,国家电投发布贵州金元金沙柳塘(2×660MW)煤电项目脱硫系统(含废水零排放)EPC工程招标公告。项目地点位于贵州省毕节市金沙县柳塘镇前胜村,本工程新建2×660MW超超临界“W”火焰锅炉燃煤机组,同步建设脱硫、脱硝装置。不考虑再扩建。项目整体进度:本工程暂定于2025年10月31日主厂房垫层浇筑第一罐混凝土,第一台机组2027年8月31日168小时试运完成;第二台机组2027年10月31日168小时试运完成。总工期22+2个月。





