1月5日,华能河北黄骅市等11个风电项目共计1950.5MW风力发电机组及其附属设备集中采购预招标(标段一、二、三)中标候选人公示。

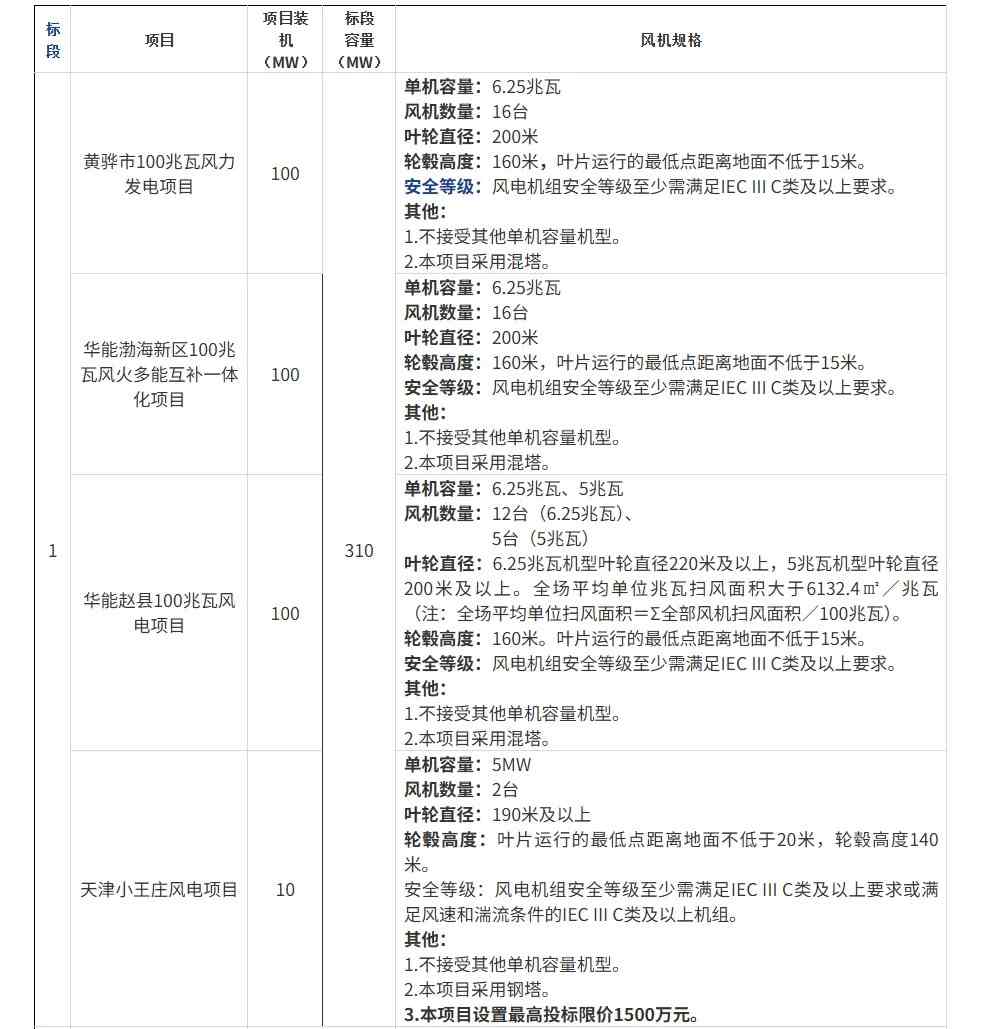
标段一:
公告显示,第一中标候选人:三一重能,投标报价:47088万元。第二中标候选人:运达股份,投标报价:49460万元。第三中标候选人:中车山东风电,投标报价:47900万元。

标段二:
第一中标候选人:中车山东风电,投标报价:48000万元。第二中标候选人:运达股份,投标报价:48010万元。第三中标候选人:东方风电,投标报价:49200万元。

标段三:
第一中标候选人:东方风电,投标报价:40337.5万元。第二中标候选人:运达股份,投标报价:43462.5万元。第三中标候选人:中车株洲所,投标报价:41412.5万元。
标段一、二、三详情如下:

