乘风“十五五” 共创新价值
关于召开第五届风电运维技改研讨会的通知
各企事业单位:
我国2035年能源战略目标明确,风电与太阳能发电总装机容量将达 36 亿千瓦。风电作为能源转型的核心力量,“十五五”期间产
业规模将持续扩大。随着新能源电价市场化改革全面深化,中国风电产业已步入以技术创新和精益化运营为核心的“价值竞争”新阶段,此时,老旧风机性能衰减、运维效能不足、技改方案不成熟、运营管理粗放等问题就成为制约企业盈利与产业高质量发展的关键瓶颈。
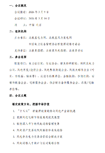
为破解行业发展难题,搭建产业协同创新平台,北极星电力网、北极星风力发电网联合中国电力设备管理协会新能源运维专委会,拟于2026年3月10日在北京举办第五届风电运维技改研讨会。会议将围绕产业发展核心需求,聚焦政策市场、技术创新、效能提升、资产管理、市场化交易等关键领域展开深度研讨,助推高效、安全、智能的运维技改市场升级,推动风电产业在“十五五”期间实现高质量跃升。
以下为通知文件:




联系人:周老师
手机/微信:18911830259
扫码添加微信
备注【姓名+单位+技改】

原标题:通知丨第五届风电运维技改研讨会