1月16日,山西能监办发布关于征求《山西电力中长期交易实施细则(征求意见稿)》意见的函。文件提到,在电力现货市场运行期间组织开展电力中长期分时段交易。电力中长期分时段交易是指将每天24小时分为若干个时段,以每个时段的电量为交易标的,组织发电侧与批发用户(含售电公司、负荷类虚拟电厂、储能等新型主体)分别按时段开展电力中长期交易,由各个时段的交易结果形成各经营主体的中长期合同曲线。山西电力市场中长期分时段交易暂分为24个时段,交易周期暂分为年度、多月、月度、旬和日。
现货模式下,经营主体所有直接交易合同均须约定曲线并标明全天各时刻的价格,且所标价格不低于0元/兆瓦时、不高于山西省现货出清最高限价。考虑到新能源发电的波动性,新能源双边交易合同的交易双方协商一致后可在规定时间调整交易执行日的分时段合同电量,但需满足合同期内各分时段的合同总量不变。
多月、月度、旬分时段交易最高、最低限价按分时基准价+上下浮动方式形成,分时基准价由山西省燃煤发电基准价乘以现货交易峰谷系数确定。其中平段基准价为332元/兆瓦时,最高限价原则上不高于燃煤发电基准价×(1+20%)×(1+该时段分时电价政策浮动比例)×(1+20%),下限原则上不低于燃煤发电基准价×(1-20%)×(1-该时段分时电价政策浮动比例)×(1-20%),根据《关于完善分时电价机制有关事项的通知》(晋发改商品发〔2021〕479号)测算确定,最高限价为764.93元/兆瓦时、最低限价为95.62元/兆瓦时。山西省工商业用户分时电价政策调整后,相应调整。多月连续交易限价为P多月价格范围,P多月价格范围当前取值95.62-764.93元/兆瓦时;月度、旬分时段交易限价为P月旬价格范围,P月旬价格范围当前取值95.62-764.93元/兆瓦时。日滚动交易原则上采取现货交易限价。日滚动交易限价为P日滚动价格范围,P日滚动价格范围当前取值0-1500元/兆瓦时。逐步推动月内等较短周期的电力中长期交易限价与现货交易限价贴近。
初期,售电公司需绑定零售用户后方可参与对应标的月的多月连续交易。待市场成熟后,允许标的月未绑定零售用户的售电公司先参与批发市场交易,后绑定零售用户。
对直接参与市场交易的经营主体,不再人为规定分时电价水平和时段;对电网代理购电用户,由政府价格主管部门根据现货市场价格水平,统筹优化峰谷时段划分和价格浮动比例。
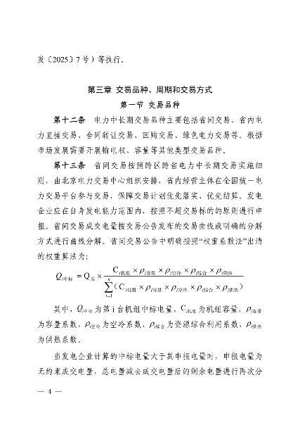
全文如下:






