北极星风力发电网获悉,1月20日,大唐集团发布《大唐河北建投怀安15万千瓦风电项目风力发电机组及附属设备(含塔筒)采购公告》《大唐陕西大荔50MW风电项目风力发电机组及附属设备(含塔筒)采购公告》以及《大唐陕西陈仓5万千瓦风电项目风力发电机组及附属设备(二次)采购公告》。
河北建投怀安 15万千瓦风电项目:


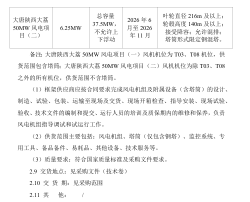
陕西大荔50MW风电项目:


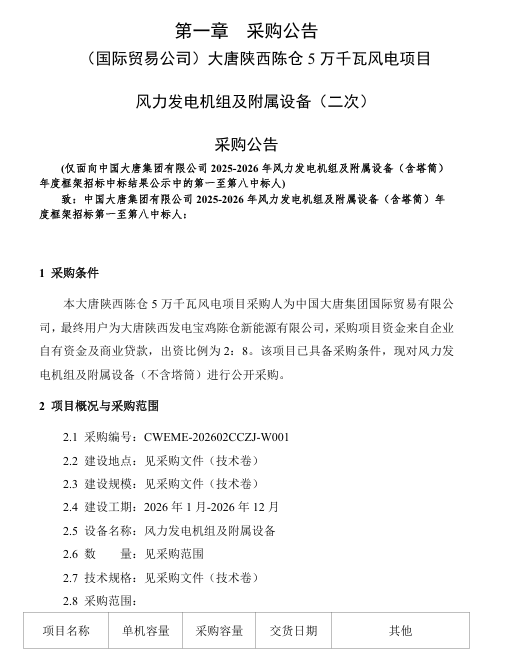
陕西陈仓5万千瓦风电项目:


北极星风力发电网获悉,1月20日,大唐集团发布《大唐河北建投怀安15万千瓦风电项目风力发电机组及附属设备(含塔筒)采购公告》《大唐陕西大荔50MW风电项目风力发电机组及附属设备(含塔筒)采购公告》以及《大唐陕西陈仓5万千瓦风电项目风力发电机组及附属设备(二次)采购公告》。
河北建投怀安 15万千瓦风电项目:


陕西大荔50MW风电项目:


陕西陈仓5万千瓦风电项目:

