1月12日晚,明阳智能发布公告称,计划通过发行股份及支付现金的方式收购中山德华芯片技术有限公司(下称德华芯片)的控制权,并募集配套资金。该交易尚处于筹划阶段。
德华芯片的控股股东为广东明阳瑞德创业投资有限公司(下称瑞德创业),持股比例为51%。天眼查显示,瑞德创业为明阳智能董事张超全资持有。
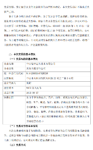
德华公司经营范围涵盖半导体外延片、芯片、组件、系统及相关产品的设计、研发、生产、测试、加工、销售及技术服务,以及半导体材料制备与芯片工艺设备的研发、制造、销售和进出口业务。



1月12日晚,明阳智能发布公告称,计划通过发行股份及支付现金的方式收购中山德华芯片技术有限公司(下称德华芯片)的控制权,并募集配套资金。该交易尚处于筹划阶段。
德华芯片的控股股东为广东明阳瑞德创业投资有限公司(下称瑞德创业),持股比例为51%。天眼查显示,瑞德创业为明阳智能董事张超全资持有。
德华公司经营范围涵盖半导体外延片、芯片、组件、系统及相关产品的设计、研发、生产、测试、加工、销售及技术服务,以及半导体材料制备与芯片工艺设备的研发、制造、销售和进出口业务。


